复试
调剂

考研复试 考研调剂

您所在的位置: 主页 > 考研复试 > 专业课复试 >

中国音乐学院钢琴系2023考研复试内容一览!

来源:考研招生网 wgm 2023-03-13
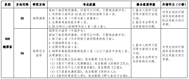
  中国音乐学院钢琴系2023考研复试内容已经出来啦,钢琴系考研复试内容包含演奏肖邦练习曲作品10或25中的快速练习曲1首、演奏中国钢琴作品1首等,报考中国音乐学院钢琴系的同学要认真研读所给复试内容,做好复试准备,小编已经整理好中国音乐学院钢琴系2023考研复试内容一览!的内容,一起来看看吧!
中国音乐学院钢琴系2023考研复试内容一览!
  一、中国音乐学院钢琴系2023考研复试内容

  以上,就是关于中国音乐学院钢琴系2023考研复试内容一览!的内容,希望能帮助大家做好考研准备。如果还想了解其他考研相关内容的,就请登录考研招生网看看吧。2024考研备考已经开始了,大家要抓紧时间做好择校分析、努力备考,祝大家都能成功上岸。
  【现在点击下方图片,即可免费领取参考书单、考研大纲历年真题、择校建议、备考经验等全年学习资料】

免责声明:本站所提供的内容均来源于网友提供或网络搜集,由本站编辑整理,仅供个人研究、交流学习使用,不涉及商业盈利目的。如涉及版权问题,请联系本站管理员予以更改或删除。

2024考研必备资料+学习计划表

  • 考研公共课复习规划
  • 考研数学三历年真题
  • 英语常见易混淆词汇
  • 考研英语核心词汇
  • 考研英语真题及答案
  • 考研政治真题及答案
推荐阅读